學會介紹
沿革
理事長的話
章程
理監事
會員代表
學會訊息
全部
學會會務
政府法令與公告
國外學術活動
達文西認證
傳染病專區
電子報
徵才/器械廉讓
/院所租售
會員服務
修改會員資料
積分資訊/查詢
費用查詢
會員繳費
線上通訊教育
準會員 入會申請
課程活動
行事曆
積分申請/查詢
國內活動
線上教育平台
刊物出版
會訊
會刊
其他出版品資訊
訓練評鑑
訓練醫院評鑑
住院醫師訓練
專科醫師甄審
甄審原則
甄審公告
合格名單
年會專區
活動資訊
活動報名
課程資訊
線上投稿
國際學術交流報名
廠商招募
下載專區
參考資料表單
性健康友善門診專區
人工流產諮詢參考指引
醫網相連
醫學資訊
衛生及其他機構
其他醫學組織
English
會員登入
準會員入會申請
English
快速連結
Service
快速連結
積分
申請
進度
查詢
繳費
專區
下載
專區
年會
活動
學會訊息
全部
學會會務
政府法令與公告
國外學術活動
達文西認證
傳染病專區
電子報
徵才/器械廉讓/院所租售
2025/09/24
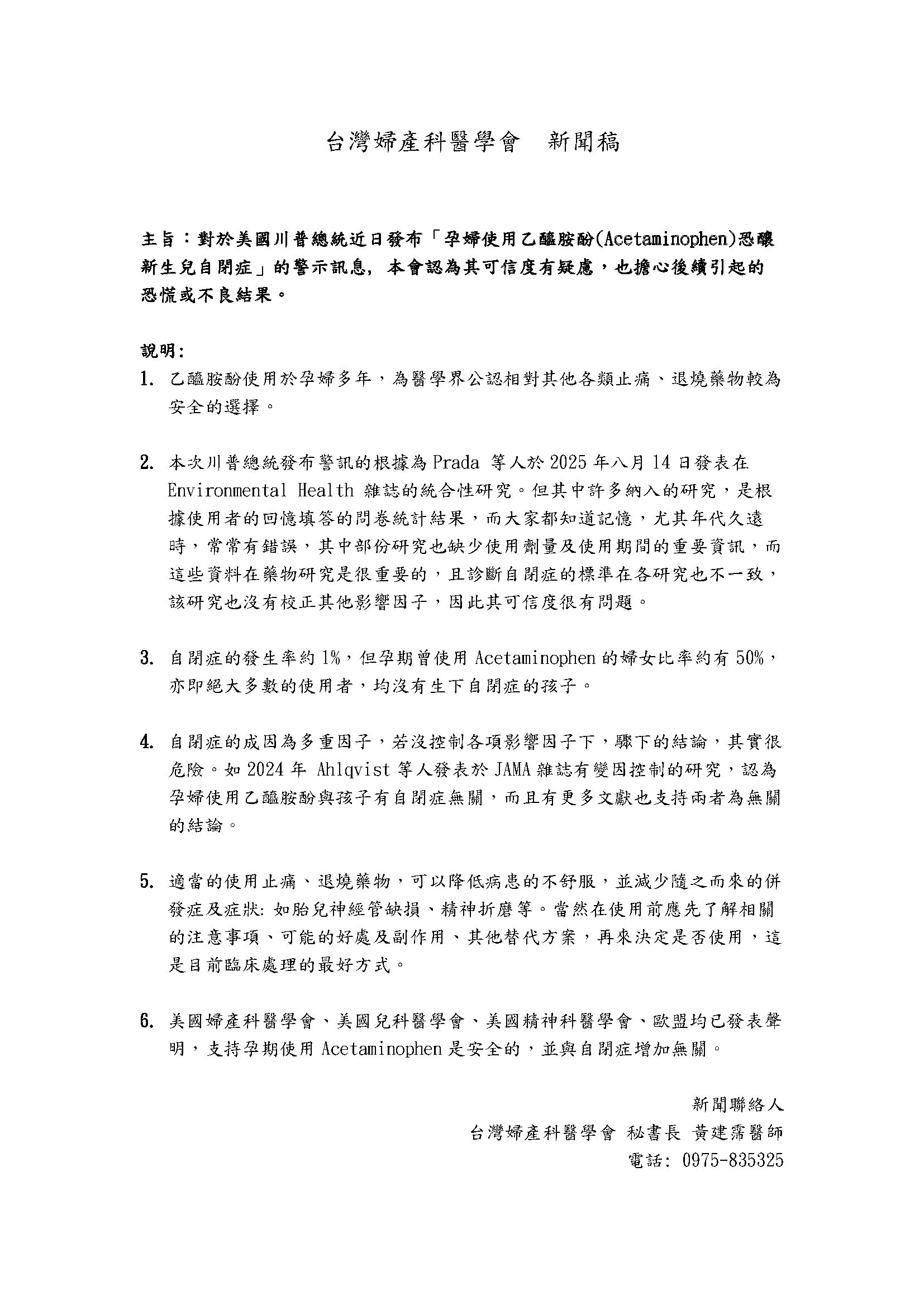
【新聞稿】對於美國川普總統近日發布「孕婦使用乙醯胺酚(Acetaminophen)恐釀新生兒自閉症」的警示訊息, 本會認為其可信度有疑慮,也擔心後續引起的恐慌或不良結果。
附件下載
台灣婦產科醫學會新聞稿
返回